恶魔猪猪降临三界!活动期间,无论少侠是否拥有恶魔猪猪祥瑞,都可以开启“养猪计划”,培养恶魔猪猪!培养进度达到80%时,可领取一枚恶魔金币,用于嘉年华抽取!

特别说明:本文仅限于作者个人认知,不代表官方观点,不当之处还望大家进行指正。
一、选择培养目标
进行性格培养前,玩家需要选择培养目标,点击【换一批】按钮可以刷新目标类型。

选定培养目标后,将获得随机分配的初始属性和性格标签。点击【重新生成】可以刷新初始属性和第2条标签,但无法改变第1条标签。恶魔猪猪的初始属性总和在100点左右,每次刷新会产生波动。总属性达到500点,即达成100%养成进度。

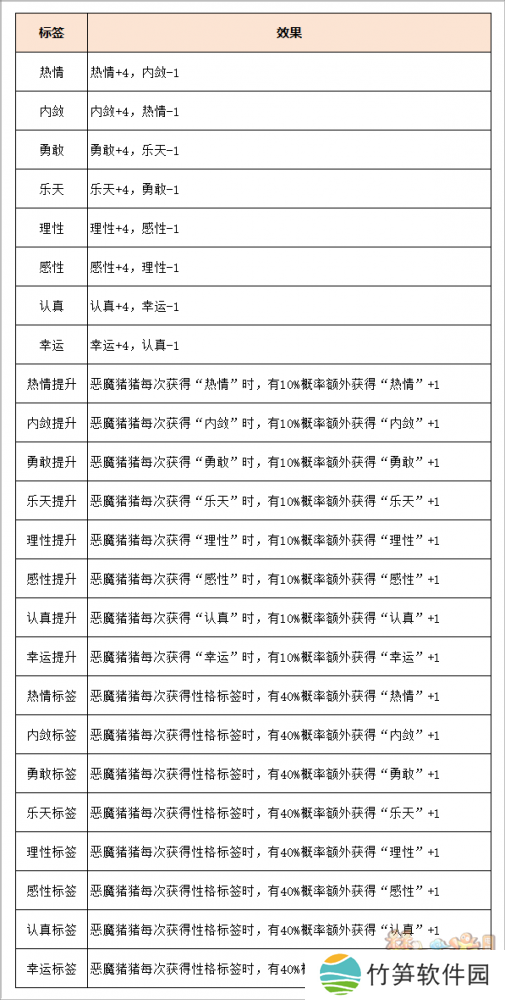
二、性格属性提升
玩家骑乘恶魔猪猪体验你的生活和各种玩法(周末活动、普通副本、侠士副本、天命副本、捉鬼、如梦奇谭、帮派迷宫等),将触发形形**的恶魔猪猪调皮捣蛋的事件,完成后可以提升恶魔猪猪的“性格属性”。不同玩法可获得的性格属性不同,具体见下表。

完成对应事件将获得恶魔猪猪性格属性的提升,具体可以分为两类事件。1、通过参与各种玩法直接增加属性的事件,每类玩法增加的属性只有两种,其中一种获得的概率较大,所以可控程度也比较高。

参加官职任务触发性格事件

参加师门任务触发性格事件
2、观看恶魔猪猪的奇遇故事并且帮它做出抉择,根据选择的不同获得对应的属性提升。这类事件提升的属性较多,需要玩家根据选项中的文案自行判断增加的属性,随着性格养成进度提高奇遇故事才会出现。

以上图为例,左侧选项“博取同情”,可见较为感性,所以对应“感性”属性;右侧选项“详细分析”,可见性格理性,所以对应“理性”属性。

随着“性格属性”的提升,恶魔猪猪将逐渐与主人的灵魂契合,当“性格属性”的总和达到500时,恶魔猪猪将最终形成独属于自己的内在性格。不同身份认知的恶魔猪猪会拥有不同的声线和口头禅,并获得专属的祥瑞背景图。

其他内在性格与100%养成时属性的对照关系可以查看下表:

三、恶魔猪猪能力与性格
随着恶魔猪猪性格属性的提升,当培养进度达到25%、40%、60%、80%、100%时将分别解锁一个独特的能力。

1、趣谈
骑乘恶魔猪猪的时候,只要在当前或队伍频道喊出它的名字,他会在趣谈框里回应你呢!好感度达到100时,将解锁恶魔猪猪的专属趣谈框恶魔私语·趣谈。

获得额外的性格标签后,恶魔猪猪说话的习惯会发生变化,诸如:对话的长度,使用表情和自言自语的频率和回复的热情度。除此之外,获得特定的性格标签后,恶魔猪猪还将获得专属的口头禅!

2、耳听八方
耳听八方是恶魔猪猪的专属技能,可以拖到法术快捷栏中!使用耳听八方技能后,可偷听对象的头上将冒出一个“小耳朵”,同时会有蝙蝠出现,标志着可以开始偷听啦!右键选择偷听对象,即可听到两只恶魔猪猪的聊天内容。此时也允许玩家参与恶魔猪猪们的互动,猪猪的回复由AI自动生成!

除此之外,即使对方隐藏了祥瑞,依然可以通过耳听八方技能与对方的恶魔猪猪开展聊天哦!


特别说明:使用耳听八方技能时,需要两只恶魔猪猪均获得趣谈技能后才可触发技能。
3、行程管家
恶魔猪猪学会行程管家后,骑乘时将为玩家推荐合适的任务提醒。当其他玩家喊话组队时,会推送对应的组队任务信息。点击申请并到指定位置后便可加入队伍。该技能识别的喊话是跨场景的哦,比龙凰还要厉害,即使身处朱紫国也可以发现长安城的组队信息!


4、魔君护佑
骑乘恶魔猪猪进入与怪物的战斗时,正常阵亡将不会受到损失,每天1次。

获得相应的性格标签后,可以提升为每天2次,还可以解锁更多有趣的功能。

5、神秘惊喜
骑乘恶魔猪猪每达到15分钟,有一定几率收到祥瑞为您准备的惊喜礼物或互动次数,惊喜礼物是备选礼物中的随机一个。与祥瑞“互动”(消耗20体力)会使祥瑞重新思考为您准备的备选礼物:使得备选的礼物增加一件或减少一件。特殊地,金色的礼物一定不会消失。

其中神秘惊喜的礼物中包含下表内容:

获得相应的性格标签后,还可提升获得礼物的几率,或在特殊的日子里提升获得礼物的几率。
6、寻路找人
骑乘恶魔猪猪时,可在当前或队伍频道指挥恶魔猪猪带你遨游三界。例如:猪猪,带我去建邺城。必要时,需消耗飞行符和一定银两。

骑乘恶魔猪猪的时候,也可以在当前或队伍频道指挥恶魔猪猪带你去找梦幻西游里的梦幻居民。在此之前,少侠要先在信标界面选择想让恶魔猪猪记住的梦幻居民并完成信标任务(将烹饪送给他)。获得相应的性格标签后,恶魔猪猪还可带你前往寻找一些“熟人”,每只恶魔猪猪最多能获得3个熟人标签。前往寻找熟人时,将飞往最近的驿站。

7、五形变换
作为队长,在全队都骑乘恶魔猪猪时,默认变大,并可在当前或队伍频道指挥恶魔猪猪统一切换表情和贴图,且并不需要队友拥有;例如:“哭泣吧,猪猪!”;获得相应的性格标签后,可以解锁更多的表情和贴图!

单人骑乘时,在获得相应的标签下,也可以通过喊话来变大或者变换表情和贴图。

恶魔猪猪通过五形变换获得的表情和变大能力将永久保留,即便重塑性格,有几率获得不同的表情和贴图,也依然可以变换已有表情和贴图,想要集齐的少侠们可以尝试通过重塑的方式进行收集。

8、声音·通灵
最终性格形成时,恶魔猪猪会根据不同的身份认知,觉醒自身的声线,分别是“邪魅顽童”或是“鬼灵精怪”。不同的声线有着不同的专属口头禅供玩家在趣聊中发掘(在系统设置中,打开“NPC语音”即可在趣谈时听到猪猪的专属声音)

四、性格标签介绍
在性格培养过程中,恶魔猪猪会按照自身的能力获得与之性格属性适配的性格标签。除了身份类标签是在“选择培养目标”时确定外,其他标签都跟属性密切相关,属性值越高,获得对应属性标签的概率也就越大(例如【魔族血脉】标签对应的属性是理性,则理性越高越容易获得该标签)。当然也有一部分欧皇可以无视恶魔猪猪属性分布,获得自己想要的任意标签。
除此之外,部分标签需要恶魔猪猪解锁相关能力后才能获得,例如恶魔猪猪解锁【魔君护佑】能力后才能获得【魔族血脉】标签。在这里向大家偷偷透露一部分热门标签的对应属性,【熟人钟馗】对应理性,【熟人黑无常】对应勇敢,【鸿运当头】对应幸运,【天覆阵】对应认真。性格标签可分为趣谈、神秘惊喜、寻路找人、魔君护佑、行程管家、五形变换、声音·萌宠、声音·通灵、特殊标签共9个类别,总结了部分类别的标签内容,更多内容有待玩家在游戏中自行发掘。
1、趣谈标签

2、神秘惊喜

3、寻路找人

4、魔君护佑

5、特殊标签

6、行程管家

7、五形变换

性格培养建议
1、物品奖励——【幸运】恶魔猪猪恶魔猪猪能力【神秘惊喜】可以让玩家获得各类物品奖励,神秘惊喜类性格标签中大多数都属于“幸运”标签,即“幸运”属性越高越容易获得该标签。获得更多的神秘惊喜类性格标签,有更大概率获得更稀有的神秘惊喜。目前只有【路人甲】这个身份可以在“选择培养目标”时获得【幸运提升】和【幸运标签】,所以推荐玩家选择【路人甲】作为培养目标,并选择【幸运提升】为属性标签(通过点击“重新生成”刷新属性标签类型)。
2、害怕死亡——【理性】恶魔猪猪性格标签【魔族血脉】可以提升魔君护佑的上限,使玩家再也不用担心任务中突然暴毙造成损失了。因为【魔族血脉】属于“理性”标签,“理性”属性越高时越容易获得。
3、活动助手——【热情】恶魔猪猪解锁【行程管家】后,恶魔猪猪可以帮助推送对应的组队任务,其中较为常用的【日常活动】和【节日活动】均属于“热情”标签,玩家想要获得该标签,可以将“热情”作为培养的主属性。若玩家对恶魔猪猪的养成不满意,可直接在谛听(鬼市35,60)处重塑性格,重新培养。

养成同一种性格3次会分别获得初级、中级和高级的专属背景图,高级的效果最为华丽。下面以“禅心小僧”性格为例,连续3次养成“禅心小僧”性格,将会升级专属背景图效果。更多专属背景图还有待玩家进一步挖掘!

特别说明:1、重塑恶魔猪猪性格需消耗梦幻币,初次消耗60万梦幻币,后续每次多消耗30万梦幻币,消耗上限为360万梦幻币。2、重塑恶魔猪猪性格后,已获得的五形变化类标签不会遗失,可以通过重塑性格来集齐不同类型的表情贴图和变大变小效果。
五、预先培养
无须拥有恶魔猪猪,即可体验“性格养成”!活动期间,玩家可点击左上角“幽蔷盛宴”活动图标,选择“养猪计划”页签参与“预先培养”玩法,即可立刻开启“性格养成”。通过抽取获得“恶魔猪猪祥瑞”后,将直接继承养成进度!


特别说明:预先培养时无需骑乘恶魔猪猪,完成对应任务即可提高培养进度,但培养进度最高只能达到99%。