恶魔猪猪降临三界!活动期间,无论少侠是否拥有恶魔猪猪祥瑞,都可以开启“养猪计划”,培养恶魔猪猪!

培养进度达到80%时,可领取一枚恶魔金币,用于嘉年华抽取!
一、选择培养目标

进行性格培养前,玩家需要选择培养目标,点击【换一批】按钮可以刷新目标类型。

选定培养目标后,将获得随机分配的初始属性和性格标签。点击【重新生成】可以刷新初始属性和第2条标签,但无法改变第1条标签。恶魔猪猪的初始属性总和在100点左右,每次刷新会产生波动。总属性达到500点,即达成100%养成进度。
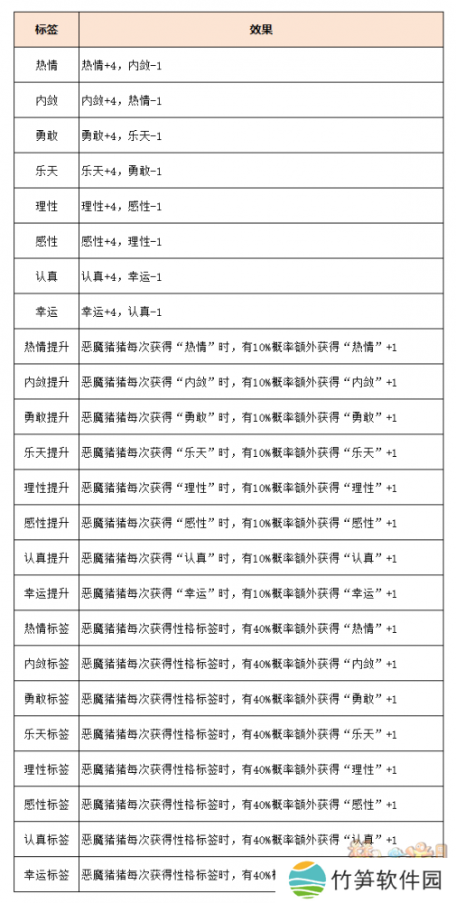
二、性格属性提升

玩家骑乘恶魔猪猪体验你的生活和各种玩法(周末活动、普通副本、侠士副本、天命副本、捉鬼、如梦奇谭、帮派迷宫等),将触发形形**的恶魔猪猪调皮捣蛋的事件,完成后可以提升恶魔猪猪的“性格属性”。不同玩法可获得的性格属性不同,具体见下表。
完成对应事件将获得恶魔猪猪性格属性的提升,具体可以分为两类事件。
通过参与各种玩法直接增加属性的事件,每类玩法增加的属性只有两种,其中一种获得的概率较大,所以可控程度也比较高。

1、参加官职任务触发性格事件
2、参加师门任务触发性格事件

观看恶魔猪猪的奇遇故事并且帮它做出抉择,根据选择的不同获得对应的属性提升。这类事件提升的属性较多,需要玩家根据选项中的文案自行判断增加的属性,随着性格养成进度提高奇遇故事才会出现。

以上图为例,左侧选项“博取同情”,可见较为感性,所以对应“感性”属性;右侧选项“详细分析”,可见性格理性,所以对应“理性”属性。

随着“性格属性”的提升,恶魔猪猪将逐渐与主人的灵魂契合,当“性格属性”的总和达到500时,恶魔猪猪将最终形成独属于自己的内在性格。

不同身份认知的恶魔猪猪会拥有不同的声线和口头禅,并获得专属的祥瑞背景图。

其他内在性格与100%养成时属性的对照关系可以查看下表:
三、恶魔猪猪能力与性格

随着恶魔猪猪性格属性的提升,当培养进度达到25%、40%、60%、80%、100%时将分别解锁一个独特的能力。
四、性格标签介绍
在性格培养过程中,恶魔猪猪会按照自身的能力获得与之性格属性适配的性格标签。除了身份类标签是在“选择培养目标”时确定外,其他标签都跟属性密切相关,属性值越高,获得对应属性标签的概率也就越大(例如【魔族血脉】标签对应的属性是理性,则理性越高越容易获得该标签)。当然也有一部分欧皇可以无视恶魔猪猪属性分布,获得自己想要的任意标签。除此之外,部分标签需要恶魔猪猪解锁相关能力后才能获得,例如恶魔猪猪解锁【魔君护佑】能力后才能获得【魔族血脉】标签。
在这里向大家偷偷透露一部分热门标签的对应属性,【熟人钟馗】对应理性,【熟人黑无常】对应勇敢,【鸿运当头】对应幸运,【天覆阵】对应认真。性格标签可分为趣谈、神秘惊喜、寻路找人、魔君护佑、行程管家、五形变换、声音·萌宠、声音·通灵、特殊标签共9个类别,总结了部分类别的标签内容,更多内容有待玩家在游戏中自行发掘。
1、趣谈标签

一图展示
2、神秘惊喜

一图展示
3、寻路找人

一图展示
4、魔君护佑

一图展示
5、特殊标签

一图展示
6、行程管家

一图展示
7、五形变换

一图展示
五、性格培养建议
1、物品奖励——【幸运】恶魔猪猪:
恶魔猪猪能力【神秘惊喜】可以让玩家获得各类物品奖励,神秘惊喜类性格标签中大多数都属于“幸运”标签,即“幸运”属性越高越容易获得该标签。获得更多的神秘惊喜类性格标签,有更大概率获得更稀有的神秘惊喜。目前只有【路人甲】这个身份可以在“选择培养目标”时获得【幸运提升】和【幸运标签】,所以推荐玩家选择【路人甲】作为培养目标,并选择【幸运提升】为属性标签(通过点击“重新生成”刷新属性标签类型)。
2、害怕死亡——【理性】恶魔猪猪:
性格标签【魔族血脉】可以提升魔君护佑的上限,使玩家再也不用担心任务中突然暴毙造成损失了。因为【魔族血脉】属于“理性”标签,“理性”属性越高时越容易获得。
3、活动助手——【热情】恶魔猪猪:
解锁【行程管家】后,恶魔猪猪可以帮助推送对应的组队任务,其中较为常用的【日常活动】和【节日活动】均属于“热情”标签,玩家想要获得该标签,可以将“热情”作为培养的主属性。若玩家对恶魔猪猪的养成不满意,可直接在谛听(鬼市35,60)处重塑性格,重新培养。

养成同一种性格3次会分别获得初级、中级和高级的专属背景图,高级的效果最为华丽。下面以“禅心小僧”性格为例,连续3次养成“禅心小僧”性格,将会升级专属背景图效果。更多专属背景图还有待玩家进一步挖掘!

特别说明:
1、重塑恶魔猪猪性格需消耗梦幻币,初次消耗60万梦幻币,后续每次多消耗30万梦幻币,消耗上限为360万梦幻币。
2、重塑恶魔猪猪性格后,已获得的五形变化类标签不会遗失,可以通过重塑性格来集齐不同类型的表情贴图和变大变小效果。
六、预先培养

无须拥有恶魔猪猪,即可体验“性格养成”!活动期间,玩家可点击左上角“幽蔷盛宴”活动图标,选择“养猪计划”页签参与“预先培养”玩法,即可立刻开启“性格养成”。通过抽取获得“恶魔猪猪祥瑞”后,将直接继承养成进度!

特别说明:预先培养时无需骑乘恶魔猪猪,完成对应任务即可提高培养进度,但培养进度最高只能达到99%。